
百度答题思路 零门槛操作 每天自动收益50-200+
今天给大家带来一个百度答题项目,可以轻轻松松月入1W+,目前这个项目在市场上收费几百到几千的都有,每天自动收益50-200+,操作非常简单,全程没有任何费用,零门槛操作,只要按照思路去操作,百分百能挣米。第一个、项目介绍某度答题项目就是某度...

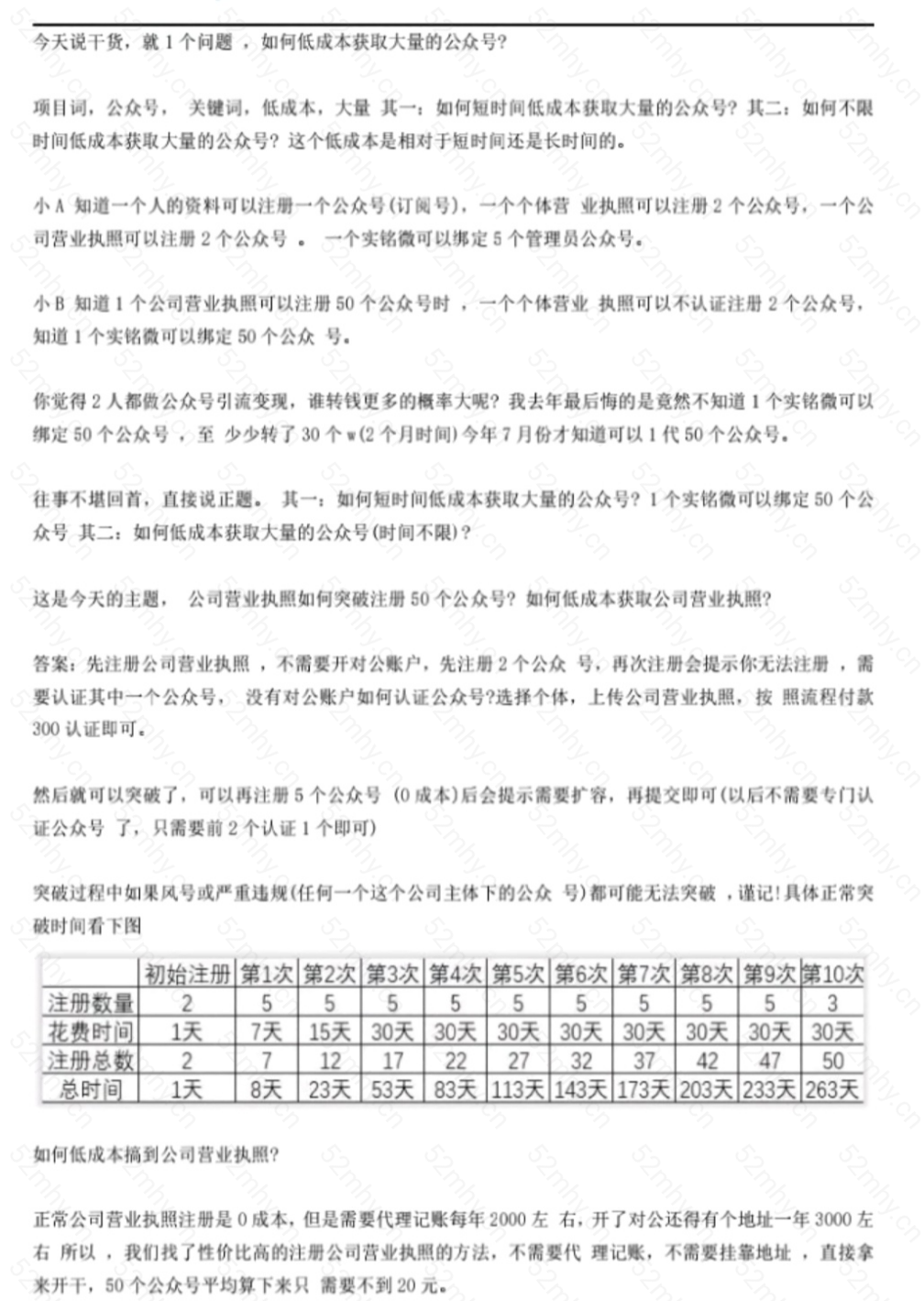
一个营业执照注册30个公众号方法
...

【游戏搬砖】外面收费998的端游原神软件
项目介绍:外面很多人需要原神代肝,目前市场是供不应求使用了这个软件,可以极大提高刷材料,过任务的速度,原来5分钟的不可跳过剧情,使用之后只需要几秒,并且秒找宝箱,神童等任务点一键传送等等不在话下。也就是说可以几分钟完成一个单子。电脑(电脑配...

AI智能卡通动漫虚拟人直播操作教程
Al智能卡通动漫虚拟直播间教程和软件,不用电脑,不用绿幕,手机简单搭建,可直播带货,可摆脱无人直播的烦恼,通过智能动态虚拟人物来实现无人直播,既能吸引观众粉丝,也不涉及直播违规,测试软件正常运行使用,可能部分功能需要付费,如果对于AI动漫直...

抖音黑科技无人直播自动带货项目
项目介绍:上下架商品自动讲解操作,自动直播伴侣开关播,全程不用管,理提前设置软件、素材,基本不会违规,可以长期玩,适用于多个类目,可以单品,可以混合商品。...

外面收费288的最新美团赔FU项目
教程全集的大概内容包括:1、操作思路2、话术,流程3、退款补偿等详细流程。.设备需求:手机...

彩虹云商城QQ微信素颜快捷登录设置教程,附QQ互联分发api平台地址
彩虹代刷网6.2版本开始新增了QQ快捷登录功能,这个功能出的还是非常好的,用户比较多的网站可能必须要启用这个功能了哟,就是因为方便,可以提高用户留存从而产生更多的回头客!详情介绍大家都知道,常规来说,QQ快捷登录需要在QQ互联...

2023年知乎好物赚佣保姆级教程
知乎好物带货赚佣金是个近几年比较火的项目,这个项目比较靠谱,第一批入行的大佬们比较好赚。现在要是继续用之前的方法,赚钱效果下滑严重。我这里分享一下自己摸索出来的最新的玩法,交个朋友,多交流才能进度。咱们开始进入正题吧。打开知乎网站随便找个...

小说推文/漫画项目,单号轻松日入500+
小说推文/漫画项目,单号轻松日入500+,0粉也可以做,高清素材每天更新+详细教程,小说推文-漫画项目申请介绍...

咸鱼优质帖搬砖,单号一天赚个二三十没问题 多号多撸。只要你不懒就能赚
项目原理:咸鱼搬砖项目这个项目可以长期吃肉,我们任务就是从各大平台手动搬运优质照片和文字,单号一天赚个二三十没问题,多号多撸。只要你不懒,一天话个半个小时,钱不就容易到手。...
- 最近发表
- 1多AI并行回答答复问题
- 2【极速漫画】1.01 海量热门漫画实时更新 解锁VIP
- 3轻听V9.9.9 海量音乐 一网打尽
- 4【全民追书大师】5.0.2 小说漫画全聚合 解锁VIP
- 5牛牛视频V1.5.2 海量影视,高清畅看
- 6coze工作流扣子工作流2025成品代码合集一键复制生产爆款视频
- 7Photoshop绿化精简版(两个版本)
- 8唯导航v1.0.0开源版源码
- 9恒大歌舞团绝美视频经典国风舞蹈轻纯音乐跳舞表演高清无损发网盘
- 10小红薯ai引流自然流一体助手
- 11抖音港澳版APP
- 1210G3天 限广东 咪咕视频新人或回归
- 13移动问卷答题抽奖
- 14QQ炫舞完成任务抽红包
- 150 成本打字副业:5 秒 1 单秒到账,日入 1000 + 不是梦,收益无上限!
Copyright© XGW9.COM版权所有〖小庚资源网〗
〖恒创科技〗为本站提供专业云计算服务
本站发布的内容来源于互联网,如果有侵权内容,请联系我们删除!E-mail:xgzyw6@outlook.com
关于我们|我要投稿|免责声明|XML地图








